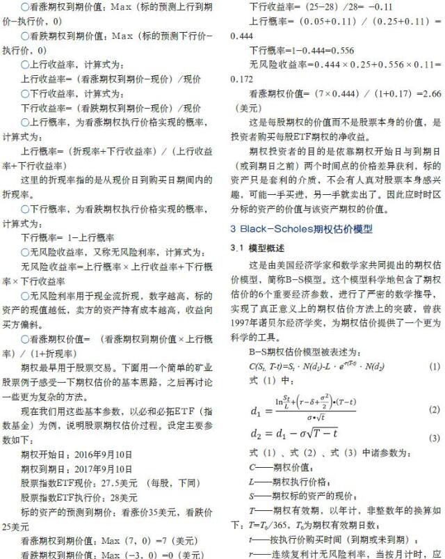
导读: 期权估价是一种新的矿业权资产评估方法。固定资产评估公司同现有的其他评估方法相比,期权估价在设置决策变量方面具有更大的灵活性,例如可将矿山经营状态设置为暂停开采、恢复开采或永久性关闭。应用期权估价法进行矿业权评估、资产评估、整体资产评估、单项资产评估、工程审价、表外资产评估要比对其他实物资产的评估更为复杂,因为无法直接获得执行价,而只能将开发矿产储量或矿产资源量的投资成本转换为执行价。而这正是在矿业权资产评估中使用Black-Scholes期权估价模型的技巧所在。考虑到将公司经营策略融入到矿业权资产评估中的重要性,带有政策变量的期权估价应是这类矿业权资产评估方法的最佳选择。文章以澳大利亚世纪锌矿期权估价和Antucoya斑岩铜矿矿业权资产期权估价为应用实例,说明期权估价方法           |