无形资产作价投资入股用于实缴的历史过程
无形资产评估投资入股作为实缴资本概述
四部门联合召开新闻发布会 介绍“打好宏观政策组合拳 …
国家发展改革委:制定促进经济社会发展全面绿色转型的…
增强生态文明意识 提高环境保护自觉——来自首个全国生…
翟智:实干笃行、技管合一的城管人
全面推进乡村振兴绘就新图景
中央财政紧急预拨10亿元 支持国家蓄滞洪区受灾群众尽快…
关于印发《国家基本公共服务标准(2023年版)》的通知
关于完善政府诚信履约机制优化民营经济发展环境的通知
财政部新疆监管局:“三坚持”做深做实地方财政运行分…
国务院办公厅关于应急管理综合行政执法有关事项的通知
中共中央 国务院关于促进民营经济发展壮大的意见
《中共中央 国务院关于促进民营经济发展壮大的意见》权…
国家发展改革委等部门关于做好2023年降成本重点工作的…
关于公开遴选《建设项目经济评价方法与参数(修订建议…
关于开展2023年全国节能宣传周和全国低碳日活动的通知
关于印发《中央党政机关和事业单位所属企业国有资本产…
国家发展改革委组织召开支持贵州在新时代西部大开发上…
国家发展改革委负责同志出席建设全国统一大市场国务院…
国家发展改革委副主任丛亮会见阿曼能源与矿产部次大臣…
中国与阿根廷签署共建“一带一路”合作规划
2023年1-4月全国国有及国有控股企业经济运行情况
财政部河南监管局:强化理论武装 筑牢思想之基 认真组…
关于实施中央财政油茶产业发展奖补政策的通知
财政部下达水利救灾资金7.28亿元支持消除水毁、白蚁等…
发展改革委核定抽水蓄能电站容量电价
发展改革委举行5月份新闻发布会
坚定不移推进全面从严治党 以新气象新作为推动高质量发…
国家发展改革委举行4月份新闻发布会
国家发展改革委党组学习贯彻习近平新时代中国特色社会…
国家发展改革委、国家粮食和物资储备局召开《习近平关…
高质量开展可行性研究 构建国有资本投资公司科学决策体…
发展改革委等部门关于印发《“十四五”时期社会服务设…
发展和改革委员会全力推动构建新发展格局取得新突破
发展改革委召开2023年全委党风廉政建设工作会暨廉政警…
2023年财政部召开财会监督和预算执行监督专项行动动员…
未来地球:里约+20峰会启动新的资产评估发展研究平台 …
关于对2022年固定资产投资稳定增长、中央预算内投资执…
国家发展改革委组织召开推动“十四五”规划102项重大工…
2023年3月3日国内成品油价格不作调整
全国人大代表王润梅:为城市建设管理贡献力量
关于《长三角生态绿色一体化发展示范区国土空间总体规…
关于进一步深化改革促进乡村医疗卫生体系健康发展的意…
关于加强新时代法学教育和法学理论研究的意见
2023年财政部召开全国财会监督工作会议
国家发展改革委负责同志就《新时代洞庭湖生态经济区规…
首届“中国+中亚五国”产业与投资合作论坛成功举行
2023年2月17日国内成品油价格不作调整
社会司会同有关单位组织召开第四批农村公共服务典型案…
国家发展改革委外资司召开中意第三方市场合作工作组第…
全国发展和改革工作会议在京召开
国家发展改革委举行新闻发布会 介绍《“十四五”现代物…
国家发展改革委举行稳物价专题新闻发布会
基于灰色预测理论的互联网视频行业企业价值评估——以…
特别的温暖给特别的“你” ——全国各地多措并举关爱户…
中共中央 国务院印发《扩大内需战略规划纲要(2022-20…
关于为加快构建新发展格局提供有力支撑解读扩大内需战…
发展改革委印发《“十四五”扩大内需战略实施方案》
国家发展改革委新闻发言人就当前经济社会发展有关情况…
关于粮食流通行政执法办法政策解读
国家发展改革委关于核定雁淮、扎青 特高压直流工程输电…
发展改革委召开基金支持重大项目建设等和稳经济政策措…
财政部关于进一步推动政府和社会资本合作(PPP)规范发…
【二十大•二十问】“一带一路”如何推动构建人类命运…
基于机器学习方法的城市社区尺度商铺租金空间布局分析
中共国家发展改革委党组召开会议传达学习贯彻党的二十…
国家发展改革委负责同志出席中共中央新闻发布会 介绍解…
国家发展改革委负责同志就《新发展阶段浙江嘉善县域高…
习近平:高举中国特色社会主义伟大旗帜 为全面建设社会…
关于先行先试加快转型升级
国家发展改革委举行升国旗仪式 庆祝中华人民共和国成立…
2022年10月10日国内成品油价格不作调整
2022年深化改革激发动能转换活力
国务院办公厅关于同意建立行业协会商会改革发展部际联…
国务院办公厅关于进一步优化营商环境降低市场主体制度…
关于加快补齐县城基础设施短板为城乡融合发展提供支撑
2022年推动融合发展 共促繁荣稳定 中国—东盟产能与投…
国家发展改革委举行9月份新闻发布会
国家发展改革委举行专题新闻发布会 介绍区域协调发展有…
深刻领悟习近平总书记重要讲话精神 踔厉奋发迎接党的二…
中共中央办公厅 国务院办公厅印发《关于新时代进一步加…
国务院办公厅关于同意建立行业协会商会 改革发展部际联…
关于进一步加强商品过度包装治理的通知
发展改革委持续有力抓好重大项目建设
关于推进公共资源交易“全省一张网”建设的复函
2022年(第29批)国家企业技术中心认定工作的通知
财政部修订印发进一步规范科学事业单位财务行为加强财…
财政部关于进一步加强国有金融企业财务管理的通知答记…
国务院常务会议部署稳经济一揽子政策的接续政策措施加…
发展改革委召开推进有效投资重要项目协调机制会议
国家发展改革委举行8月份新闻发布会
发展改革委等部门关于新时代推进品牌建设的指导意见
国家发展改革委主要负责同志视频会见印尼海洋与投资统…
国家发展改革委召开上半年发展改革形势通报会
国家发展改革委召开全国企业债券本息兑付风险排查和存…
扎实推动关中平原城市群建设 提高一体化高质量发展水平
国家发展改革委 住房城乡建设部 国家能源局 关于开展水…
关于印发《商业保险公司绩效评价办法》的通知
财政部有关负责人就《商业保险公司绩效评价办法》 答记…
《习近平经济思想学习纲要》出版座谈会在京召开
国家发展改革委规划司负责同志就《“十四五”新型城镇…
稳投资持续加力 新基建蕴含新机遇
2022年6月28日24时起国内成品油价格按机制下调
发挥基础支撑作用 保障电力可靠供应 | —《电力可靠性…
关于做好盘活存量资产扩大有效投资有关工作的通知
国家发展改革委、工业和信息化部等四部门联合部署开展…
国家发展改革委党组召开会议 坚决拥护中央对张务锋进行…
发展改革委切实加强投资咨询评估管理 进一步提升投资决…
2022年国家发展改革委固定资产投资司研究课题征集公告
国家发展改革委国民经济综合司2022年度研究课题征集公…
近日,国务院办公厅印发《城市燃气管道等老化更新改造…
全国财政支持稳住经济大盘工作视频会议在京召开
《关于进一步规范财务审计秩序 促进注册会计师行业健康…
中注协公布最新数据,CPA人数却大幅暴涨!
产业司赴中国轻工业联合会调研
煤电油气运保障工作部际协调机制 推动加快煤矿手续办理…
加大释放煤炭优质产能 做好煤炭保供稳价工作
国家发展改革委负责同志回应经济社会热点问题
中华人民共和国国家发展和改革委员会公告
国家发展改革委召开2021年度直属党组织书记抓党建工作…
习近平经济思想研究中心举行挂牌仪式
践行初心使命 勇于自我革命 坚持不懈把全面从严治党向…
资产评估财务工作如何善用分析法
中国证监会行政处罚决定书(毛崴、姚石)
负载均衡债务市场是否存在诚信问题?
广州市天河区大力推进知识产权质押融资“入园惠企”
关于明年经济工作怎么干国家发改委负责同志答记者专访
关于印发成渝地区双城经济圈多层次轨道交通规划的通知
关于进一步推进投资项目审批制度改革的若干意见
关于知识产权守信激励信用承诺及信用评价
党领导发展改革工作的重大成就和宝贵经验
国家发展改革委关于同意深圳市开展基础设施 高质量发展…
发展改革委和能源局就售电公司管理办法推动我国售电业…
关于2021年12月3日24时起国内成品油价格按机制下调
国家发展改革委组织召开“十四五”规划编制工作总结暨…
发展改革委办公厅关于做好化肥生产 用煤用电用气保障工…
发展改革委负责同志出席国新办新闻发布会介绍推动北京…
发展改革委负责同志就长三角一体化发展上升为国家战略…
关于推动生活性服务业补短板上水平提高人民生活品质的…
提高人民生活品质是社会主义现代化建设和实现共同富裕
发展改革委和能源局就全国煤电机组改造升级的通知
2022年教育强国推进工程中央预算内投资计划建议方案的…
2021年10月19日至25日举行全国大众创业万众创新活动
关于进一步深化燃煤发电上网电价市场化改革的通知
发展改革委经贸司赴山东德州调研储备棉出库投放工作
发展改革委党组成员召开前三季度经济形势分析行业协会…
发展改革委组织召开煤电油气运保障工作部际协调机制全…
中巴经济走廊联合合作委员会第十次会议(视频会议)成…
关于地区司参加第十八届西部国际博览会并赴川南有关地…
价格司召开视频工作会议关于加强义务教育阶段学科类校…
发展改革委能源局联合开展能源保供稳价工作督导
发展改革委有关部门印发通知部署为保障化肥市场供应和…
发展改革委就第十一届中国西部投资说明会并致辞
关于举行共建“一带一路” 共促经济复苏 中国-东盟产能…
关于缓释肥料等执行农用化肥铁路优惠运价政策的通知
发展改革委举行新闻发布会就介绍稳投资稳外资有关工作…
水生野生动物及其制品价值评估办法
发展改革委举行8月份新闻发布会 介绍宏观经济运行情况
关于2021年国内成品油价格按机制下调
关于企业债券主承销商和信用评级机构信用评价结果的通…
国务院办公厅关于进一步规范财务审计秩序 促进注册会计…
规范财务审计秩序!对会计报表审计造假精准打击
关于国内成品油价格不作调整
国家发展改革委能源局鼓励发电企业通过自建或购买调峰…
关于加强投资数据资源共享 持续深化投资审批“一网通办…
发展改革委负责同志主持召开海南自由贸易港建设一周年…
国家发展改革委主要负责同志到内蒙古包头市调研
国家发展改革委主要负责同志到内蒙古鄂尔多斯市达拉特…
关于为健全完善科技成果评价机制的指导意见
知识产权局印发了促进和规范知识产权运营工作的通知
关于鼓励家电生产企业开展回收目标责任制行动的通知
发展改革委关于修订印发城镇供水价格管理办法
2021年开展全国节能宣传周和低碳日活动的通知
关于民政部发展改革委市场监管总局联合召开行业协会商…
国家发展改革委、国家税务总局关于开展涉税财物价格认…
国家发展改革委党组召开全委党员领导干部大会 认真学习…
发展改革委住房城乡建设部联合印发关于推进非居民厨余…
发展改革委召开全国价格工作会议部署做好“十四五”时…
国家发展改革委关于印发《价格认定规定》的通知
首例中介机构按比例连带承担赔偿责任终审判决,中安消…
关于贯彻落实工作建立健全生态产品价值实现机制意见
关于西部陆海新通道总体规划
关于谨防不明组织和个人假借新型城镇化建设等名义行骗…
关于十四五时期教育强国推进工程实施方案
发展改革委发布会就介绍宏观经济运行情况
发展改革委和体育总局决定组织开展体育健身企业信息公…
关于新旧动能转换起步区建设实施方案
关于现就支持地方依托现有各类园区加强返乡入乡创业园…
何立峰主任出席中国发展高层论坛2021年会并发表演讲
关于“十四五”大宗固体废弃物综合利用的指导意见
关于印发农村产业融合发展示范园创建名单的通知
发展改革委关于故宫博物院北院区项目可行性研究报告的…
关于申请内蒙古查干淖尔矿区查干淖尔一号井项目
发展改革委召开就“十四五”规划实施部署工作电视电话…
发展改革委关于优化办理深化外商投资管理体制改革项目…
关于加快建立健全绿色低碳循环发展经济体系的指导意见
关于推进电力源网荷储一体化和多能互补发展的指导意见
发改委印发引导社会资本参与盘活国有存量资产中央预算…
关于印发建设高标准市场体系行动方案
关于小微企业免收不动产登记费告知承诺制
关于发展改革委举行新闻发布会推动长江经济带发展成效
关于清理规范城镇供水供电供气供暖行业收费促进行业高…
关于加强知识产权保护专利审查指南第二部分第十章修改…
关于进一步完善失信约束制度构建诚信建设长效机制的指…
李克强主持召开国务院常务会议 听取《优化营商环境条例…
2020关于进一步完善失信约束制度构建诚信建设长效机制…
2019年度企业债券主承销商和信用评级机构信用评价工作
发展改革委关于征集物流业制造业深度融合创新发展典型…
2020年以来发展改革工作的新进展新成效准确把握新发展…
住房和城乡建设部总结地方加快城镇老旧小区改造项目审…
关于支持信易贷平台向金融机构推荐信用状况良好企业有…
2021年电力中长期合同签订工作的通知
关于进一步完善煤炭中长期合同制度推动做好2021年中长…
住房和城乡建设部党组认真传达学习党的十九届五中全会…
特区40年央企共奋进中检集团更便捷地检测认证服务推动…
关于大数据公司充分发挥科技创新优势全力以赴支撑疫情…
2020年召开青年理论学习研究会第三届理事会第四次全体…
关于数字贸易指数从服务贸易看一带一路建设新看点
纪念第17个全国测绘法宣传日:数字时代下的测绘学
自然资源主管部门关于农村乱占耕地建房八不准的通知
2020年9月1日起施行资源税法
关于企业家代表围绕弘扬企业家精神脚踏实地把自己的事…
气电集团与道达尔公司通过国际LNG交易线上系统达成一船…
中国化学工程成功签约阿曼沥青炼油项目合同
关于长三角一体化发展国家战略深入实施提供强劲动能
国资委成立审计工作领导小组并召开领导小组第一次会议
关于资金用于支持地方应急物资保障体系建设补助资金预…
2020年土地指标跨省域调剂收入安排的支出预算
关于经济改革促进与能力加强项目管理
有关部门关于做好疫情防控期间教育收费退付工作的通知
契税上调属误读 优化税制是根本提高税法遵从度
以新发展格局激发新优势解决新时期面临的各种中长期问…
积极推进新型基础设施建设投资为实践发展提供必要的理…
关于促进集成电路产业和软件产业高质量发展的若干政策
2020下半年经济开局暖意浓投资消费复苏再提速
资本市场见证各类所有制企业共建产业链供应链共同打造…
关于进一步做好稳外贸稳外资工作的意见
关于印发整合建立统一的公共资源交易平台系统林权交易…
关于储备化肥粮食安全调动农民种粮积极性重要举措
世界品牌实验室 2020年《中国500最具价值品牌》
发展改革委就液化天然气应急储备项目核准的批复
能源局近日联合印发做好电力现货市场试点连续试结算相…
关于2020年证券监督管理委员会令第172号
关于印发融资担保公司非现场监管规程
2020年县级基本财力保障机制奖补资金预算
关于完善国有金融资本管理的指导意见
关于做好县城城镇化提升县城公共设施补短板强弱项
关于支持新业态新模式助推经济发展质量变革
关于支持民营企业参与交通基础设施建设发展的实施
副总理在国家发展改革委召开座谈会
发展改革委党组围绕工作法治化水平举办理论学习中心组…
中房学开展注重家庭注重家教弘扬优良家风
财政部召开财税部门牢固树立底线思维 抓实抓细政策落地…
关于2020年财政部发布重点强农惠农政策
自然资源领域与财政事权和支出责任划分改革方案
国家发展改革委党组召开扩大会议
关于下达清洁能源发展专项资金的通知
关于印发2020年政务公开工作要点的通知
关于增强金融服务企业允许地方政府专项债合理支持中小…
财政部关于做好直达资金监控工作的通知
关于强化新时代推进西部高质量发展形成新格局的指导意…
建立“红绿灯体系推动全面预算管理的实施和运营管理的…
国资委:央企减免中小微企业和个体户房租
财政部印发政府性融资担保机构绩效评价
资产评估疫情后行业发展-执业模式转变在线论坛
自然资源部门关于互联网+不动产登记方便企业和群众办事
住房和城乡建设部就建筑幕墙防火性能分级及试验方法公…
精准发力围绕脱贫攻坚战凝聚智慧和力量
中估协就土地登记代理中介机构登记证书》的通知
增强推动能源高质量发展安全新战略建成小康社会贡献力…
破难题 惠民生 暖民心——代表委员热议老旧小区改造
棚户区变身生态文明家园 湖北武汉市工人村街青和居社区…
全国工商联负责人和无党派人士代表座谈会 听取对政府工…
推广节水科技促进城市绿色发展
为更好发挥财政加强新时代财政系统人才队伍建设
2020年关于确定社会发展委托研究项目承研单位的公告
国务院应对新型冠状病毒感染肺炎疫情联防联控机就企事…
100家银行“无接触”小微授信 史上最大规模联合贷款行…
2019年初国内及国际审计、保险、国债等市场快讯
习近平:协同推进新冠肺炎防控科研攻关 为打赢疫情防控…
发展改革委就2020年企业债券存续期监督检查和本息兑付…
关于集中支付电子化管理接口报文规范
关于预算单位政府集中采购目录及标准
发展改革委关于东财建设投资发行公司债券核准的批复
发展改革委关于公共资源交易指引
关于财政部举行宪法宣誓
12月30日国常会决定分步取消水平评价类技能人员职业资…
财政部抓住机构改革契机 推动部门预算监管迈上新台阶
财政部监管局深学细悟 创新尽责掀起学习热潮
财政监督评价工作取得的成效
住房和城乡建设部新任职班子成员和处长依法进行宪法宣…
住房和城乡建设部召开扶贫攻坚任务。
土地综合整治助乡村振兴路径选择生态价值核算共识问题…
自然资源生态价值核算共识等问题亟待破解
鼓励银行保险开展知识产权质押融资业务 支持科技型企业…
财政部《关于促进政府采购公平竞争优化营商环境的通知…
关于开展2019年培养会计名家工程候选人
今年4月份上海常用价格
“平语”近人,习近平尺素传深情
固定资产加速折旧适用范围扩大了
税务总局关于办理增值税期末留抵税额退税有关事项的公…
国务院印发《改革国有资本授权经营体制方案》
中办 国办印发《关于统筹推进自然资源资产产权制度改革…
减税近两千亿 个税改革开了个好头
李克强主持召开国常会 听取全国两会建议提案承办情况汇…
发展改革委、工业和信息化部、财政部等国务院减轻企业…
2019界面中国慈善企业家榜:许家印、马化腾、杨国强前…
李克强总理2019年《政府工作报告》今年要干这80件大事
李克强主持召开国务院常务会 制定涉企法规规章和规范性…
财政部、税务总局关于明确养老机构免征增值税等政策的…
标普已获得北京方面的批准进入中国信用评级市场 对中国…
四部门明确创投企业个人合伙人所得税问题
2018年1-12月全国国有及国有控股企业经济运行情况
2018年地方政府债券发行和债务余额情况
2018年财政收支情况
国家统计局发布2018年经济数据 发展的主要预期目标较好…
市场监管总局关于《关于制止滥用行政权力排除、限制竞…
李克强主持召开国务院第二次全体会议 会议审议的政府工…
2018年12月份CPI、PPI同比涨幅回落 工业生产者出厂价…
1月9日国务院常务会议 小微企业三年减税6000亿 1.39万…
关于继续有效的个人所得税优惠政策目录的公告
国务院令第707号个人所得税法实施条例正式发布
我国进入全面实施市场准入负面清单制度
11月份全国工业生产者出厂价格同比上涨2.7% 购进价格…
11月CPI同比涨2.2% 居民消费价格比去年同期上涨2.1% …
中美双方就双边关心的经贸问题进行磋商并努力达成共识
李克强主持召开国家科技领导小组会议 更大力度推进科技…
国常会:确定落实新修订的个人所得税法、研究适当降低…
人民日报刊文:理性认识当前的中美贸易摩擦
英央行鹰派委员桑德斯力挺加息 未来CPI可能达到3%
五大行上半年日赚近30亿 净利润增速集体回升
胡润今天发布2017上半年全球房价指数
超20城首套房贷利率上浮
印度一季度经济增速低于中国
阿里顺丰争端 京东出击
福布斯发布品牌价值榜:软件互联网相关行业独占鳌头
“易派客”国际平台业务正式启动,为中国最大工业品电…
山西发文房屋产权70年到期可办理交易和登记
李克强回答记者提出的住宅区70年到期、GDP6.5%增速等问…
行业协会商会与行政机关脱钩联合工作组 关于公布2016年…
民政部公布148家全国性行业协会商会脱钩试点名单
中华人民共和国资产评估法(全文)
人社部官员表示高校、公立医院或将取消事业编制
全国万亿GDP城市出炉 已有十个 杭州新进
2015年GDP同比增6.9% 创自1990年以来25年最低
浙江省物价局:旅行社未明码标价的费用一律禁收
离岸人民币兑美元跌破6.60关口
国务院关于上海市开展“证照分离”改革试点总体方案的…
2015中国品牌价值100强排行榜名单
中国信用消费白皮书发布 27%的增长率逐年递增 市场潜力…
中越发表联合声明:“一带一路”、扩大科技、旅游等领…
陕西多家医院院长涉“回扣”被检方带走
河北省委原书记周本顺被双开 涉泄密(图/简历)
招商银行首推ATM“刷脸取款” 每日限额取现3000元
9月中国外汇占款降幅缩窄 资金外流压力减缓
“坏账银行”中国华融H股IPO 募资六成用于核心业务
上海闸北官媒确认闸北静安两区“撤二建一
上海楼市疯狂升温 政府撤销房管局并紧急叫停卖地
三季度百城住宅土地市场升温 楼面均价同涨47.8%
张瑞敏:走下“跑步机” 融入互联网
孙志刚任贵州省代省长 陈敏尔不再担任(图|简历)
养老金归集方案加紧制定 专家称全部投资需两至三年
我国将择机放开成品油价格 价格涨跌或成常态
李克强主持召开部分省(区、市)负责人经济形势座谈会
竞争性领域和环节价格基本放开
如果开征房产税 个人缴纳需明确
海关报:6月份出口增长2.1%进口下降6.7% 全部好于预期
财政部再发万亿元置换债券
亚投行章程复印件曝光:中国将拥有一票否决权
《财富》发布2015美国500强:苹果是最赚钱公司
国务院:决定实施法人和其他组织统一社会信用代码制度
京广沪深等14城市将划定发展边界
工信部不再保留非行政许可审批类别
央行公布《大额存单管理暂行办法》
行政许可审批清理“换马甲”:明放暗不放
5月官方非制造业PMI为53.2% 增速略有放缓
5月中国官方制造业PMI为50.2 低于预期
2015年5月中国非制造业商务活动指数为53.2%
税收优惠办理程序简化进入“快车道”
楼继伟:将进一步清理规范收费
车险费改试点险企增至12家 均选行业综合示范条款
国家发展和改革委发文“松绑”企业债券发行
上海科创中心加快建设 发布22条意见
各方就亚投行章程达成一致 年底前成立
未来中国经济发展将呈现五大趋势
丹麦或成全球首个无现金国家
社保缴费超工资四成 一生缴费或破百万元
国务院:关于2015年深化金融财税价格电力等体制改革
今年前4月财政收入同比增幅回落6.3个百分点
李克强与莫迪举行会谈 中印签铁路等24个合作文件
关于坚持依法治税更好服务经济发展的意见
税务总局出台意见 坚持依法治税 更好服务经济发展
李克强出席全国推进简政放权放管结合职能转变工作电视…
李克强主持召开国务院常务会议
统计局:4月经济数据
“滴滴快车”今起登陆全国8城 最低每公里仅0.99元
央行降息0.25个百分点并扩大利率浮动空间
财政部:卷烟批发环节从价税税率由5%提高至11%
成品油将迎来三连涨
发改委召开“多规合一”试点工作研讨会
中央定价目录拟缩减八成 盐价将“适时放开”
李克强主持召开国务院常务会议确定进一步简政放权、取…
中央提速全面深改 五大改革方案获通过
我国将取消绝大多数药品政府定价
证监会取消八个行政审批项目
4月汇丰制造业PMI终值48.9 经济下行压力仍大
京津冀协同发展规划纲要获批,推动京津冀协同发展是一个…
股市飙升金价受压,诸多分析看金市
李克强总理痛斥红顶中介评估乱象:戴着官帽收票子
国务院关于落实《政府工作报告》重点工作部门分工的意…
公章和合同章有何区别 盘点公司还需要哪些印章?
上海认可虚拟办公室和一址多照
财政部、税务总局关于个人非货币性资产投资有关个人所…
重大利好!高校成果转化收益50%以上可归科研人员
国务院:5月1日起正式实施"存款保险制度"
财政部国家税务总局调整二手房营业税免征期限由5年改成…
三部委降低二套房贷首付比例 最低四成
财政部关于公布取消5项行政审批项目的通知
广东天津福建自贸区总体方案审议通过--支持自贸区先行…
保健品网购处于监管真空 减肥壮阳等是重灾区
消协发布洗衣机比较实验结果 TCL样品脱水性不达标
雷诺科雷傲车打轮有异响 厂家称正常现象无需修
万科5个副总裁中有3个75后 要拿年轻人“赌明天”
药企董事长称药价放开空间大:10元成本能卖到900元
专家称湘鄂赣核电站安全风险大:若出事打击将致命
一汽夏利亏损严重与产品及其在集团地位关系大
注册制呼之欲出 IPO新节奏正形成
股市发行注册制改革明确时间表
医疗信息化 黄金十年刚开启
万亿土地出让金去向何方?过半用于征地拆迁补偿
300城2月土地成交面积同比降67%
近八成城市成交上涨 3月房地产市场或迎小阳春
库克透露Apple Watch更多讯息:首发或含中国
华泰保险无理由拒赔退运险 人工理赔程序繁琐
7年850批中国食品被美拒入境
广东自贸区将于3月18日启动 推动人民币国际化
我国2月CPI同比增长1.4%,高于预期,春节因素致使涨幅…
李克强主持召开国务院常务会议 确定进一步减税降费措施…
滴滴快的情人节“闪婚”
2014年FDI同比增长1.7% 12月增长10.3%
国务院常务会议决定设立国家新兴产业创业投资引导基金
油价连跌,大多数发展中国家会从中受益
银监会、最高人民检察院、公安部、国安部联合发布《银…
国家认定企业技术中心名单(载止2015.1.7全部)
规范环境公益案件审理 切实维护环境公共利益
国家发展改革委政务服务大厅正式运行
国家税务总局关于发布《股权转让所得个人所得税管理办…
2014CCTV中国品牌价值评价信息
中央经济工作会议闭幕
不动产登记暂行条例即将出台
中国豪华车主分析
央行不对称降息
70城房价环比无一上涨,显企稳迹象
沪港通内地个人投资者三年内暂免征个税
中美已就尽快恢复和结束《信息技术协定》产品扩围谈判…
2014“双11”当天销售额571亿元,创历史新高
中韩两国元首共同确认自贸区结束实质性谈判
“知识产权保护的国际视野”国际研讨会在上海举行
我国专利申请量领先,但专利成果转化率不高
关键期限国债收益率曲线由首次财政部发布
新一届企业内控标准委员会委员名单及咨询专家人选出炉
《2014胡润慈善榜》朱镕基等3位非企业家身份的慈善家登…
人民日报:对科技型中小企业产品和技术专利进行权威评…
加强信息合作,依托信息公示系统,规范执行与协助执行
泸溪审计为工程造价“瘦身”
北京市税务机关对欠税人采取阻止出境措施
海关查获侵权电推剪
发布《保险资产风险五级分类指引》试行
中资银行融资热背后
不应夸大世界经济放缓
IMF副总裁称中国经济放缓有利于中国经济更稳健地增长
欧美自贸谈判在欧洲引发抗议浪潮
一张图看中国经济增速下滑之谜:私人投资下滑
发改委价格司5名官员被查:只剩两名司局级领导
中美开通优先权文件电子交换服务
香港科大教授:香港因“占中”人均损失5万港元
河北廊坊限行4天 称临时限行并非为北京
美众议院正式起诉奥巴马
习近平欢迎穆加贝访华:不会忘记风雨同舟的老朋友
银行系正规军加入P2P战局 淘金仍需火眼金睛
煤炭之乡三任市长先后落马:均涉煤炭利益 或相互揭发
习近平一日两会敲定未来七年改革“路线图”
楼市环比降幅创近10年最大 一线城市首次全下跌
中秋放假安排:9月6日(周六)至8日共3天 高速不免费
普京再秀肌肉:必须终结石油美元 中国等多国响应
国务院修改电信条例 明确放开电信资费价格
《不动产登记暂行条例》公开征求意见
周永康母校将其题词完全清除 墙壁重新粉刷(图)
《邓小平》剧组:毛泽东生前部署粉碎四人帮有依据
纪念77事变 习近平在卢沟桥讲话(全文)
沪学区房遭遇"降价潮" 入学新政影响买家心理
李克强召集四省座谈 明确定向调控三方向
德国总理默克尔访华 中德将签10项左右合作文件
亲历者:嫌犯往自己身上浇液体 点燃前曾诡异一笑
杭州公交爆燃监控录像公布 疑犯身份暂未查明(图)
河南官员被央视记者问懵 称问前能否先沟通下
国际社会高度评价习近平访韩:展现中国真诚善意
习近平访韩 关注韩国文化 彭丽媛参访古代宫殿
内地小孩香港街头小便 父母与港人起冲突
李克强9天两次定调房地产:因城因地分类调控
住建部部长姜伟新透露今年房地产政策:双向调控
媒体称去年国内出现12座新鬼城 楼房空置率极高
政协一号提案:让市场配置科技资源
福布斯2014中国最具潜力中小企业榜出炉
中华人民共和国非物质文化遗产法
习近平缘何谈“修昔底德陷阱”!
四大关键词领衔基金公司2014年投资策略报告
五大行存款利率均未上浮10%
国民经济成绩单出炉 专家:2014经济仍平稳增长
大数据挑战:敢不敢不要加入人的判断?
楼继伟:地方债管理要修明渠堵暗道
北京今年拟发行93亿地方债 创5年来最高
我国快递业务量6年间从10亿件增长至57亿件
电商年交易额破8万亿元 需加快推进应用
机构:5月价格水平温和 降息争论烽烟再起
中国企业上榜财富500强今年有望超79家
人民币兑美元即期汇率收低 升值预期放缓
央行本周小幅净回笼170亿元 资金面相对均衡
新基金法即将实施 风格变化显权益投资能力
今年一季度我国皮革行业增速放缓
中国经济下半年将温和加速
北京文化产品进出口规模居全国之首
北京建议企业经营正常应涨薪12% 亏损可零增长
前4月餐饮业收入同比增长8.3% 首现近10年来同期个位数…
社科院:红会公信力恢复和重建之艰难远超预期
社科院蓝皮书:去年慈善社会捐赠约700亿 降17%
5月新增贷款将达8000亿 将与上月基本持平
未理会中间价创新高 人民币即期汇率连跌三日
“红五月”完美收官 6月震荡在所难免
IPO申报材料造假 新大地天能科技等遭证监会处罚
五大行旗下寿险公司仅一家盈利 保费增难掩亏损
人民币对美元中间价破6.18 再创汇改以来新高
A股收获3年来首个红五月 尾盘跳水险守2300
上市公司热衷理财投资 偏爱低收益率产品很诡异
华锐风电"祸不单行"造假被查 并将面临起诉和索赔
货币数据大增引热议 投资效率下滑或有双重危险
国信证券使投资人损失1698亿 李德林呼吁赔6亿
交银施罗德涉三起内幕交易 连番出事风控有漏洞
新行长邵平操刀平安银行架构重整 不复制民生模式
人民币资产海外受热捧 点心债发行激增后市向好
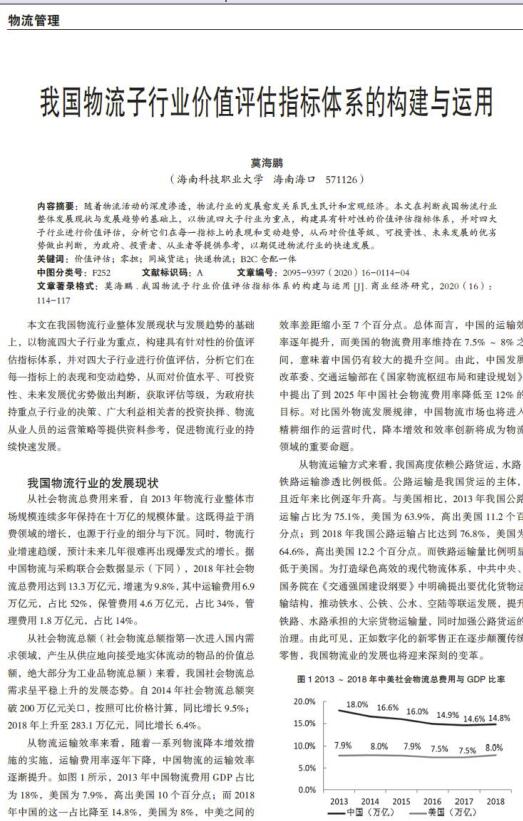
导读:随着物流活动的深度渗透,物流行业的发展愈发关系民生民计和宏观经济.本文在判断我国物流行业整体发展现状与发展趋势的基础上,以物流四大子行业为重点,构建具有针对性的车辆评估、价值评估、车辆鉴定评估指标体系,以及涉及的珠宝评估、玉石评估,并对四大子行业进行价值评估,分析它们在每一指标上的表现和变动趋势,从而对价值等级、可投资性、未来发展的优劣势做出判断,为政府、投资者、从业者等提供参考,以期促进物流行业的快速发展
地址:上海市浦东新区浦东大道2000号阳光世界大厦24C 电话:021-58361812 传真:021-58361812-830 E-mail:ca6com@163.com copyright 2000-2013 in 国评网 技术支持:上海中迎网络 沪公网安备 31011502015387号