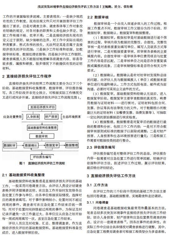
导读:直接经济损失评估作为确定突发环境事件级别、事故追责、刑事判罚、行政处罚的财产损失评估重要依据,损失评估是突发环境事件环境损害评估的一项重要工作内容。财产损失评估公司由于工作起步较晚,它目前存在缺少规范有效的工作制度、缺少工作标准依据和工作细则等问题,给评估工作造成困难。本文结合实际工作经验,讨论风险评估工作程序和基本方法,赔偿评估包括基础数据收集方法、数据整理方法、数据审核原则以及财产和生态损害评估的量化原则,项目风险评估设计出一套数据调查和整理表格,财产纠纷评估提出了设备、材料、人工、行政等费用的具体审核标准,并对直接经济损失评估工作的开展提出对策建议。   |