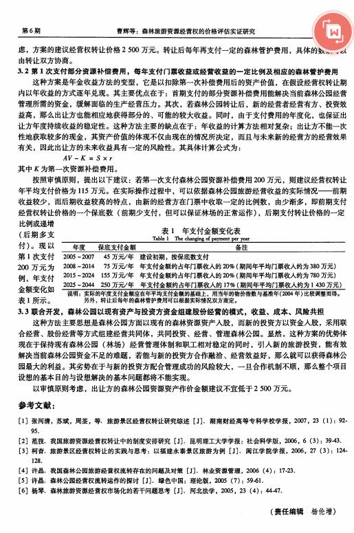
导读:针对森林旅游资源经营权的转让己成为具有一定普遍性的市场现象,自然资源评估,林木评估运用成本法和收益 法,树木评估对某森林公园的旅游资源经营权进行分析计算,测算出森林公园旅游资源经营权的成本价 值为1 765.65万元,收益价值为3 176.14万元,并依据市场交易的不同情况,树林评估提出3种不同 的转让思路和方案。 上海资产评估这种方法主要思想是森林公园方面以现有的森林资源资产人股,而新的投资方以资金人股,采用联 合经营、股份经营等方式组建经营共同体,共同投资、经营、管理森林公园。显然,价格评估机构这种方案的优势体 现在于保持现有森林公园(林场)经营管理体制和职工相对稳定的同时,引入新的旅游投资,能有效 解决当前森林公园资金不足的难题,若能与新的投资方合作融洽、经营效益好,那么就可以获得森林公 园最大的利益。其劣势在于与新的投资方配合管理成功的风险较大,一旦合作机制不顺,那么整个项目 设想的基本目的与设想解决的基本问题都将不能实现。    |