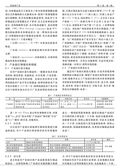
导读:现有产业园区价值评估停留在人工评分模式,评估机构,地价评估,股权评估,整体资产评估公司大多基于传统的数理统计,不够智能化和规范化。针对现有技术不足,利用本体论相关技术,首先整体资产评估公司,无形资产评估,资产评估公司定义产业园区的本体概念,围绕产业园区价值评估的影响因素,抽象并定义产业园区相关类的概念、对象关系以及属性,建立产业园区的领域本体模型,形成产业园区知识本体,在此基础上构建产业园区价值评估的计算规则,建立产业园区的价值评估模型。研究成果可针对不同类型的产业园区进行量化价值评估,为产业园区价值评估研究提供思路,具有一定参考意义。 |