导读:文章以重庆市中央公园至悦来片区为例,整体资产评估,无形资产评估分析了山地城市地下空间资源的特征。基于栅格网为基础的平面分层法开展了研究区的地下空间资源的评价,分别对浅层( 0~20m )、中层( 20~50m)的地下空间资源评价,得出研究区地下空间资源量,并基于地质环质要素对可开发的地下空间资源进行了质量评价。城市地下空间资源是作为一类“新型的国土资源”,具有稀缺性和不可逆性,一经开发利用便很难再恢复,特别是在地质复杂地区。因此,房地产评估,土地评估在开展地下空间开发利用前,必须对地下空间资源进行调查与评价,在此基础上结合相关功能定位进行科学合理的详细规划。目前,国内外对下空间资源的调查评价工作还处于探索阶段,相关研究还较少,应用程度较低。本文以重庆市主城主区地下空间资源为研究对象,设备评估,固定资产评估基于栅格网方式的平面分层评价法探索山地城市地下空间资源的评价方法。本文以重庆市中央公园至悦来片区为研究区域,开展了浅层( 0~20m )、中层( 20~50m )地下空间资源进行了评价运用。 
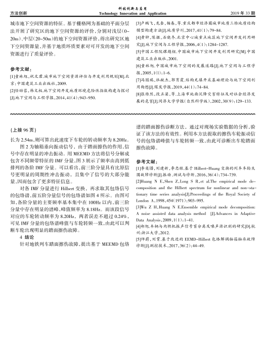
|